皇冠额度 _84岁中国鞋王汪海声明与儿子、儿媳断绝关系:民族品牌绝不能让“美国身份的人”接班
五大联赛比分crown sports 皇冠电子竞技(www.9990088.com)为您提供皇冠登录,皇冠盘代理、会员皇冠信用网代理开户、皇冠会员开户业务2026年开年,围绕百年鞋企双星名人的控制权争夺,演变成了彻底的决裂皇冠额度 。
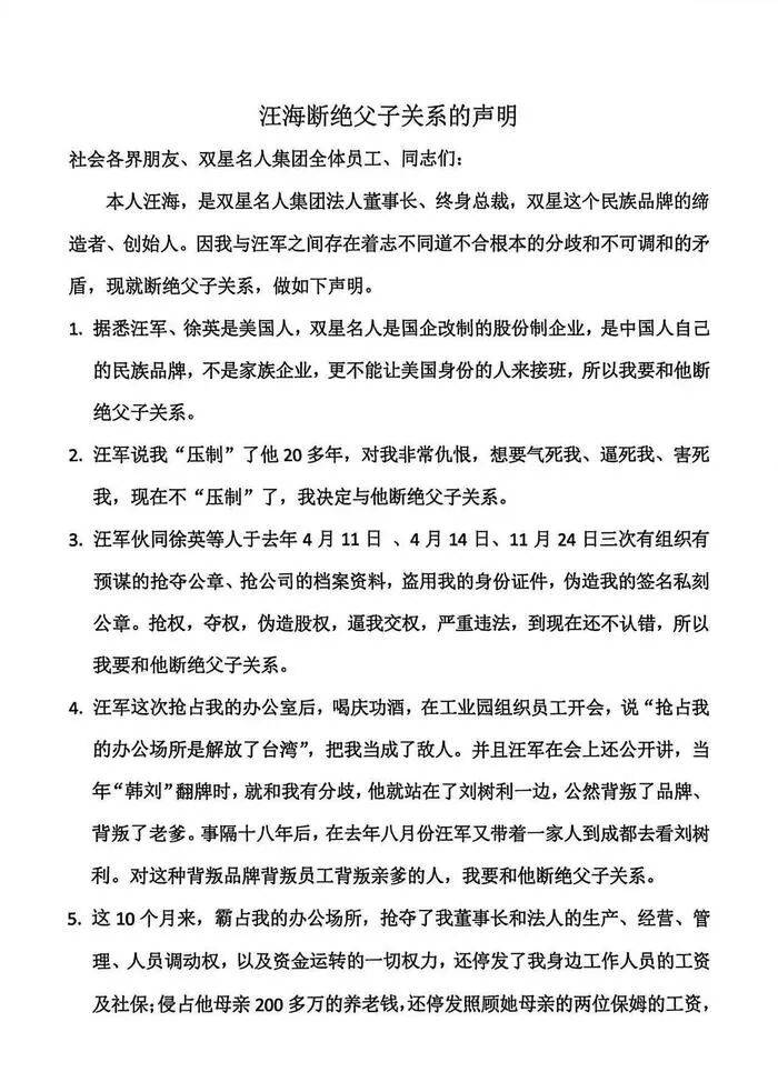
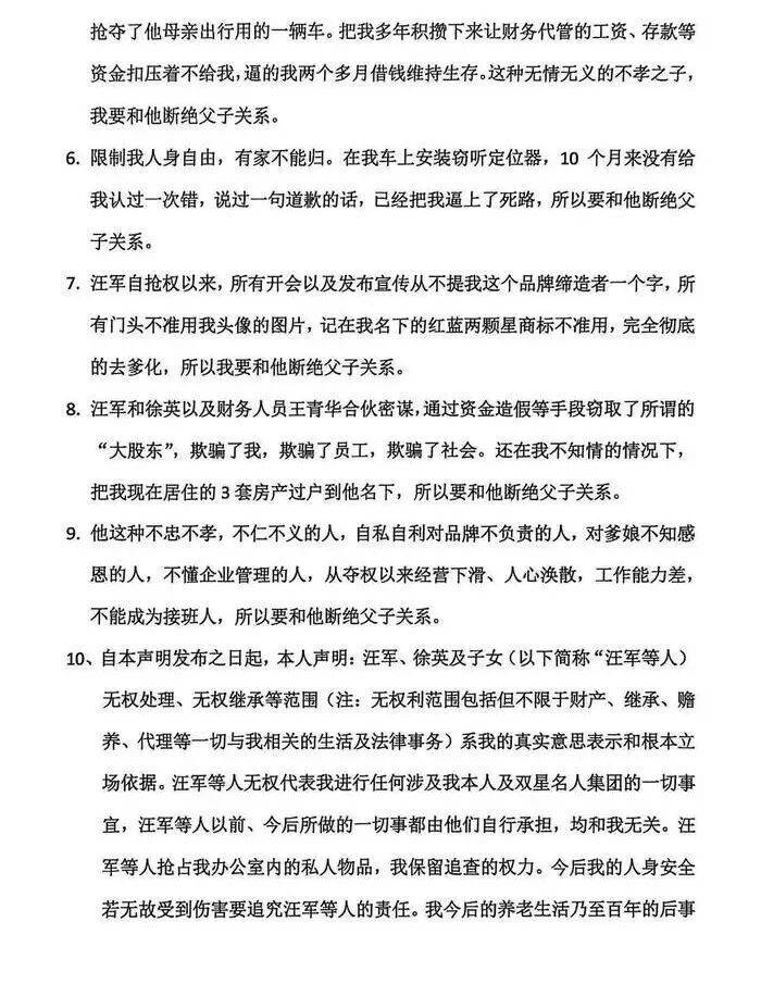
1月3日,84岁的双星名人集团创始人汪海发布声明,正式宣布与儿子汪军、儿媳徐英断绝父子及姻亲关系皇冠额度 。记者从接近汪海的工作人员处获悉,这封公开信确为汪海本人所发。



展开全文
汪海在声明中列举了11条理由,“接班人国籍”被置于首位皇冠额度 。
汪海称,汪军与徐英均为美国身份皇冠额度 。他表示,双星名人是国企改制后的股份制企业,属于中国人的民族品牌,绝不能让“美国身份的人”接班。这一身份争议,成为他宣布断绝父子关系的底线理由。
汪海在声明最后表示:彻底打破“血缘接班”的传统皇冠额度 。他宣布将成立“双星名人品牌接班委员会”,主张“能人接班”和“职业经理人接班”。
至此,父子二人彻底决裂皇冠额度 。这场父子反目并非突发,其核心矛盾在于控制权早已旁落。矛盾的种子埋于2022年,当时由儿媳徐英控股80%的“青岛星迈达工贸有限公司”通过增资,拿下了双星名人56.96%的股份,成为第一大股东。创始人汪海虽然名义上保留了职位,但实际上失去了对公司的绝对控制。
在汪海发出“断绝关系”声明的一个月前皇冠额度 ,双方已在媒体上交火,核心焦点直指:谁才是公司的合法代表?哪一枚公章才有效?
2025年12月2日,儿媳徐英以“双星名人董事长”及控股股东青岛星迈达的名义发布《严正声明》皇冠额度 。徐英披露了夺权的依据:公司于当年5月20日召开董事会,决议免去了汪海的董事长及法定代表人职务,并选举她接任。徐英在声明中指控,汪海被免职后一直霸占营业执照,拒不配合变更登记,甚至“私自刻制”了新的公章、法人章和财务专用章。

2025年12月8日,汪海发起反击,他在报纸上刊登大篇幅声明,驳斥徐英的说法“完全违背事实”皇冠额度 。他不仅指责徐英发布的公章作废公告没有法律效力,还要求对方三天内登报赔礼道歉,并退还被“非法占据”的公司档案、财务凭证以及被扣押的员工私人物品。汪海透露,针对那场试图免去他职务的董事会决议,他已向青岛市黄岛区人民法院提起撤销之诉,目前案件正在审理中。

此前,2025年5月8日,双星名人鞋服微信公众号发布了一篇文章,题为《双星名人 | 直面挑战,破局重生,以变革与行动重塑品牌未来》皇冠额度 。

其中提到:双星的企业领导班子正在经历迭代,新一代的掌舵者怎样在品牌百年的基石上,审视双星目前面临的难题,直面现实和挑战,寻求破局重生的契机皇冠额度 。
2025年4月29日,双星名人集团搬离了30多年前建成的双星海富楼办公大楼,搬入新建的名人海广场,搬迁也意味着破旧立新的开始,在搬迁后的全体职工大会上,汪军总经理代表新一届领导班子,对品牌的未来进行了重新规划,决心以变革与行动重塑品牌未来皇冠额度 。

其官网企业介绍为,拥有近百年发展历史的双星名人集团始于1921年,是我国最早的民族制鞋工业,其前身为国营青岛第九橡胶厂皇冠额度 。改革开放初期,汪海总裁作为中国第一代优秀企业家,带领双星鞋服人冲破国有企业的旧观念、旧传统、旧体制,在国有制鞋企业全都垮台的情况下实现了“一枝独秀”,闯出了一条自我积累、自我发展的振兴国有企业的新路子,仅用10年就创出了中国人自己的民族品牌——双星。

猜你喜欢
- 2026-03-03足球盘口代理联系 _网传张杰前女友段曦发布长文:我是不是也可以要一个道歉
- 2026-03-03足球信用网平台 _在上海卖水煎包的河南老板被全网催开门,电话被打爆,回应:等孩子开学后就去,正月十七自驾启程
- 2026-03-02世界杯买球首页 _刚刚开盘,直线大跳水!石油、黄金、美联储降息,大变局!霍尔木兹海峡,传来大消息
- 2026-03-01世界杯国内代理 _特朗普声称伊朗最高领袖哈梅内伊身亡,此前曾遭遇多次暗杀,去年6月已布局完整继承体系,1989年曾以总统身份访华
- 2026-02-23皇冠登录网址 _四川阆中一车内醉酒人员辱骂推搡交警致其受伤!被拘留七日
- 2026-02-19皇冠信用 _电解质饮料是“智商税”?澳大利亚专家:一般人日常饮食足够补充
- 2026-02-05世界杯皇冠信用网平台_泽连斯基:“已有5.5万名乌方军人阵亡”,还有“众多人员”被认定为失踪
- 2026-02-05皇冠信用网账号申请_李国强已任泰安市委副书记,市政府党组书记
- 2026-02-05怎么注册皇冠信用网_吵上热搜!上海七旬夫妇骑“老头乐”闯红灯被撞,索赔超70万元!法院判赔36万元,详情披露
- 2026-02-04皇冠信用网正版会员_金灿荣:美国用巴拿马给中国上了残酷一课,它在逼我们下狠手
- 2026-02-03皇冠信用网最高占成_2比0击败乌兹别克斯坦队 U17国足为世少赛资格全力备战
- 2026-02-01正版皇冠信用网开户_重庆市南岸区委书记许洪斌当选重庆市人大常委会副主任



网友评论